碳减排及节能减排领域专业技能岗位
人 才 培 训
广西pg糖果派对·(中国区)官方网站培训中心
碳减排及节能减排领域专业手艺岗位人才培训及考试的通知
各单位及从业职员:为贯彻落实“双碳”目的战略,,,,,,,,增进我国经济社会生长周全绿色转型,,,,,,,,作育一批相识碳市场相关政策、掌握碳市场生意规则、能熟练使用碳资产治理相关工具的专业性人才,,,,,,,,资助企业效使用市场手段治理碳资产、实现碳资产的保值增值,,,,,,,,资助企业在碳约束时代抢占市场先机、实现可一连生长。。。。。。。。为其中国节能协会推出了 “碳排放治理师、碳排放监测员、碳资产治理师、碳生意师等专业手艺岗位证书考试和课程学习”,,,,,,,,广西pg糖果派对·(中国区)官方网站作为中国节能学会关于碳减排与节能减排领域相助机构/考点/专项培训中心单位(证实质料详见附件2)。。。。。。。。
凭证中国节能协会的人才培训及审核标准要求,,,,,,,,为贯彻落实“双碳”目的战略,,,,,,,,增进我国经济社会生长周全绿色转型,,,,,,,,作育碳减排及节能减排领域手艺岗位人才,,,,,,,,组织“碳减排及节能减排领域专业手艺岗位人才培训及考试”(详细报名士程详见附件1)详细如下:
一、考试日期:为每年 1 月、3 月、5 月、7 月、9 月、 11 月第三周周六。。。。。。。。
二、专业科目实时间:
考试科目和时间

三、考试形式:
1.统一接纳线上考试形式,,,,,,,,经学习达标者(需学够90%及以上课时)
2.在考试装备下载学习软件,,,,,,,,方能加入考试,,,,,,,,下载网址:http://ks.kszx365.com/
四、考试题型:
考试题型由单项选择题、多项选择题和简答题组成,,,,,,,,线上考试试卷分值为100分,,,,,,,,60分为及格。。。。。。。。
五、报名条件:
初级:
(1)、从事相关领域事情年限满3年;;;;;
(2)、高中及以上学历,,,,,,,,从事相关领 域事情年限2年以上;;;;;
(3)、中专及以上学历,,,,,,,,从事相关领 域事情年限1年以上;;;;;
(4)、在校大学生、相关职业院校学 生;;;;;
(5)、取得其他初级职业或手艺证书、 职称证书等。。。。。。。。
(以上条件需知足其中一条)
中级:
(1)、中专学历(取得其他专业),,,,,,,, 一连从事相关领域事情满3年;;;;;
(2)、大专学历(取得其他专业),,,,,,,, 一连从事相关领域事情满2年;;;;;
(3)、本科学历(取得其他专业),,,,,,,, 一连从事相关领域事情满1年;;;;;
(4)、研究生及以上学历(取得其他 专业);;;;;
(5)、具有情形工程与科学、能源等 相关专业大专及以上学历;;;;;
(6)、取得初级碳减排领域证书,,,,,,,,从 事相关领域事情满一年;;;;;
(7)、取得其他中级职业或手艺证书、 职称证书等。。。。。。。。
(以上条件需知足其中一条)
高级:
(1)、中专学历(取得其他专业),,,,,,,, 一连从事相关领域事情满4年;;;;;
(2)、大专学历(取得其他专业),,,,,,,, 一连从事相关领域事情满3年;;;;;
(3)、本科学历(取得其他专业),,,,,,,, 一连从事相关领域事情满2年;;;;;
(4)、研究生及以上学历(取得其他 专业)一连从事相关领域事情满2年;;;;;
(5)、具有情形工程与科学、能源等 相关专业大专及以上学历,,,,,,,,从事相关 领域事情满一年;;;;;
(6)、取得中级碳减排领域证书,,,,,,,,从 事相关领域事情满一年;;;;;
(7)、取得其他高级职业或手艺证书、 职称证书等满一年。。。。。。。。
(以上条件需知足其中一条)
注:上述报名条件中有关学历或学位的要求是指经国家教育行政部分认可的正规学历或学位,,,,,,,,事情年限是指取得划定学历前、后从事该项事情的时间总和,,,,,,,,其盘算阻止日期为2023年12月31日。。。。。。。。
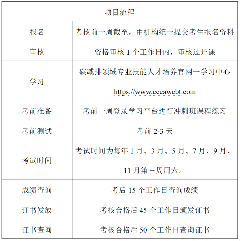
六、报名时间:审核前一周阻止,,,,,,,,由机构统一提交考生报名资料。。。。。。。。
即:为每年 1 月、3 月、5 月、7 月、9 月、 11 月第二周周六前。。。。。。。。
七、报名资料:
1、填写报名审核表(详见附件3:);;;;;
2、二寸免冠蓝底彩色电子版照片1 张;;;;;
3、身份证正背面照片;;;;;
4、学历证复印件;;;;;
5、包括其他可知足报名条件的相关证实质料;;;;;
6、报名资料按以下要求命名:
①报名表命名名堂:姓名+身份证号+报名表;;;;;
②照片命名名堂:姓名_身份证号;;;;;
③身份证命名名堂:姓名+身份证号+身份证正面\身份证背面;;;;;
④学历证命名名堂:姓名+身份证号+学历证。。。。。。。。
7、将填写好的报名表、照片、附件等,,,,,,,,统一发送给报名的事情职员。。。。。。。。
提交资料命名名堂如下:
注重:照片为考试系统开课、考试及证书打印的主要资料,,,,,,,,为阻止遗漏和打印证书信息有误请注重以下三点:
1、批量报名的的机构,,,,,,,,请将所有学员照片放在一个文件夹内,,,,,,,,以照片+总人数命名,,,,,,,,打包发给项目中心办公室教务先生;;;;;
2、 照片命名名堂:姓名_身份证号.jpg,,,,,,,,核实好考生姓名和身份证号,,,,,,,,且不要有多余的字。。。。。。。。
3、提交学员的照片为打印证书照片,,,,,,,,请注重照片清晰度及尺寸。。。。。。。。
(如因提交资料有误造成考生无法正常上岸考试系统或证书过失等事务,,,,,,,,请机构自行认真。。。。。。。。)
八、培训:
1、培训形式:网课
2、培训网址:登录中国节能协会--教育培训--碳减排领域专业手艺岗位人才作育工程综合效劳平台/节能减排领域专业手艺岗位人才作育工程综合效劳平台官方网站
3、培训时间:详细以甲方通知为准(由于每期考试时间未必)
4、培训课时:凭证专业科目,,,,,,,,详细以培训平台官方网站为准(一样平常为:初级36;;;;;中级40;;;;;高级48;;;;;)
5、培训用度:(为市场指导收费)

关于补考:审核未通过的学员,,,,,,,,未通过需缴纳100元/次的补考费举行补考。。。。。。。。
九、收费方法:
公司名称:广西pg糖果派对·(中国区)官方网站
对公账号:4505 0160 4250 0000 0627
开户银行:建行南宁市新竹西路支行
十、学习考试相关事宜
1. 报名学员可以登录中国节能协会--教育培训--碳减排领域专业手艺岗位人才作育工程综合效劳平台/节能减排领域专业手艺岗位人才作育工程综合效劳平台官方网站举行学习;;;;;
2. 经学习达标者(需学够90%及以上课时)在考试装备下载学习机,,,,,,,,方能加入考试,,,,,,,,下载网址: http://ks.kszx365.com/;;;;;
3. 考试形式:接纳机考考试的方法;;;;;
4. 考前冲刺押题班:可登录学习系统举行考前冲刺的学习;;;;;
5. 考试题型及分值:考试题型包括单选题、多选题、简答题。。。。。。。。其中单选题30道,,,,,,,,每题1 分,,,,,,,,多选题10道,,,,,,,,每题2分,,,,,,,,简答题5道,,,,,,,,每题10分,,,,,,,,满分100分,,,,,,,,60分及格;;;;;
6. 审核流程:考前三天发放准考证号,,,,,,,,考前注重事项及审核网址等信息,,,,,,,,学员登录后举行审核;;;;;
7. 考试当天,,,,,,,,学员凭证科场须知和考试注重事项登录考试机加入考试。。。。。。。。
8. 审核后15个事情可查效果;;;;;
9. 审核及格后45个事情日揭晓证书。。。。。。。。
10.联系人及联系方法

上班时间:周一至周五早上9:00-12:00 下昼:14:30-18:00
联系地点:南宁市兴宁区昆仑大道169号金桥农产品批发市场22号楼13-B号
附件1:碳减排、节能减排领域专业手艺岗位报名流程

附件2:资质证实网站截图

附件3:碳减排、节能减排领域专业手艺岗位报名表
